辰山植物园“辰山花社”2024年春季班启动招募












“辰山花社”园艺实践课程由辰山植物园园艺景观部、辰山标本馆CSH共同开设,适合广大园艺爱好者和植物爱好者。该课程秉承辰山“精研植物,爱传大众”的使命,旨在向社会展示丰富的植物收集,分享植物养护技术,培养专业水平的园艺一线技术和管理人员,为其职业发展或兴趣爱好助力。
学员在植物园真实的工作环境中,与教师共同动手实践园艺各项操作,学习最实用的园艺技术,了解最新的园艺知识,亲身感受辰山植物园1.9万种的植物收集。该课程为免费课程,不收取学费,学员在课程期间参照辰山植物园员工进行管理,提供工作午餐,参与员工学习活动;不提供工资、住宿、交通等。该课程每年开展两期——春季班和秋季班。2023年春、秋季班已圆满结束,16名学员顺利结业。
真诚邀请热爱植物和园艺事业,积极思考、吃苦耐劳、细致耐心的你加入“辰山花社”园艺实践课程。
一、课程时间
教学日期:2024年3月11日(周一)至6月7日(周五)。
授课时间:每周周一至周五8:30-16:30。
二、课程内容
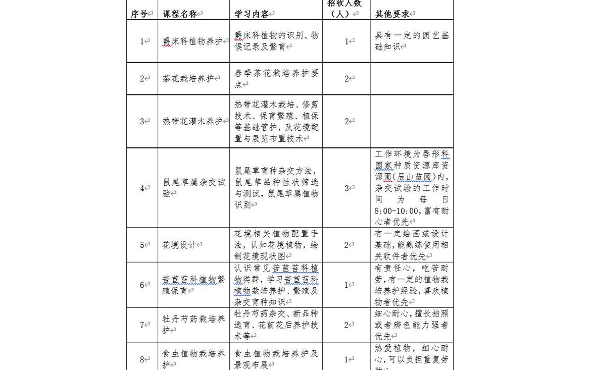
本期开设课程8门,学员可选择其中1门进行学习。(见图1)
三、学习评价
学员在完成13周实践学习、离开辰山植物园之前,进行口头或笔头汇报,总结学习过程和知识点、建议及意见等。该报告将作为学习评价的要素之一。
经评价,达到要求的学员,被授予“辰山花社”园艺实践课程毕业证书,持该证书可申请辰山园艺志愿者。
四、课程申请
基本要求:完成13周的培训,累计请假天数不超过15天。
申请时间:即日起,2024年3月6日24:00截止。
申请时,请发送:
1、个人简历
2、申请参与的课程序号、课程名称,简要阐述为什么申请该课程,您目前的工作生活状况能否完成在辰山植物园为期13周的全日制学习体验活动。
至辰山园艺培训主管邮箱huangshubo@csnbgsh.cn进行申请。