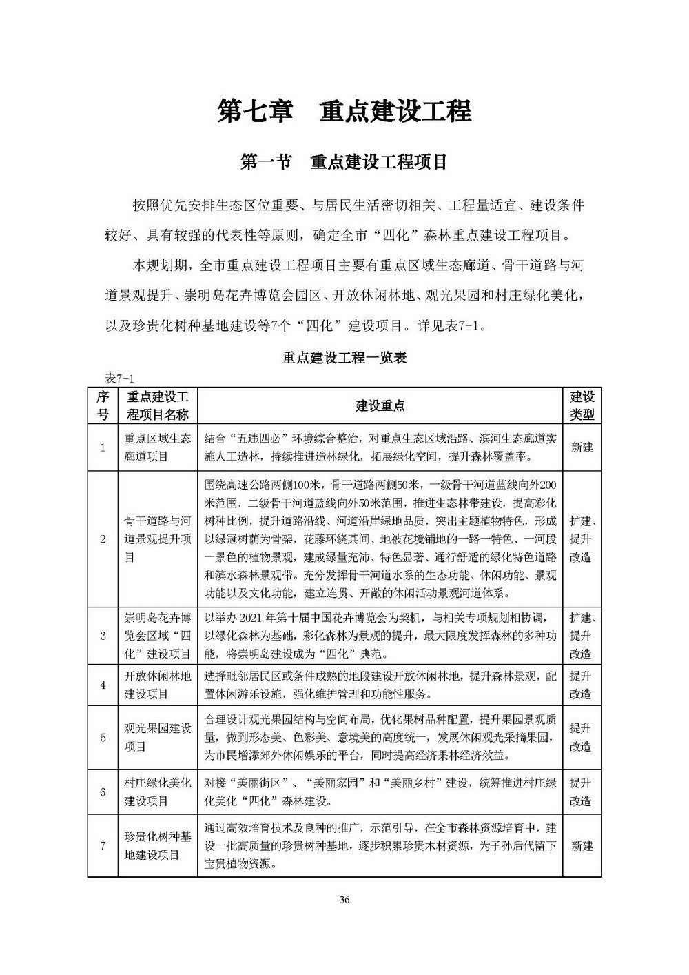
浦东、闵行、宝山、嘉定、奉贤、金山、青浦、松江、崇明区绿化市容局:
为科学指导本市“四化”森林建设,丰富全市重点区域的森林景观,实现城市林业建设的高质量发展,根据《上海市人民政府办公厅转发市绿化市容局关于落实“四化”工作提升本市绿化品质指导意见的通知》(沪府办〔2018〕60号)要求,我局组织编制了《上海市“四化”森林建设总体规划(2019~2035年)》,现印发给你们。请各单位结合实际,将重点建设工程、树种选择、技术要求等各项任务分解落实到实施区域和具体的年度计划,突出彩化、珍贵化和效益化,确保完成规划任务,实现规划目标。
特此通知。
2020年4月14日






























































































